Instance Verification Kit (IVK)
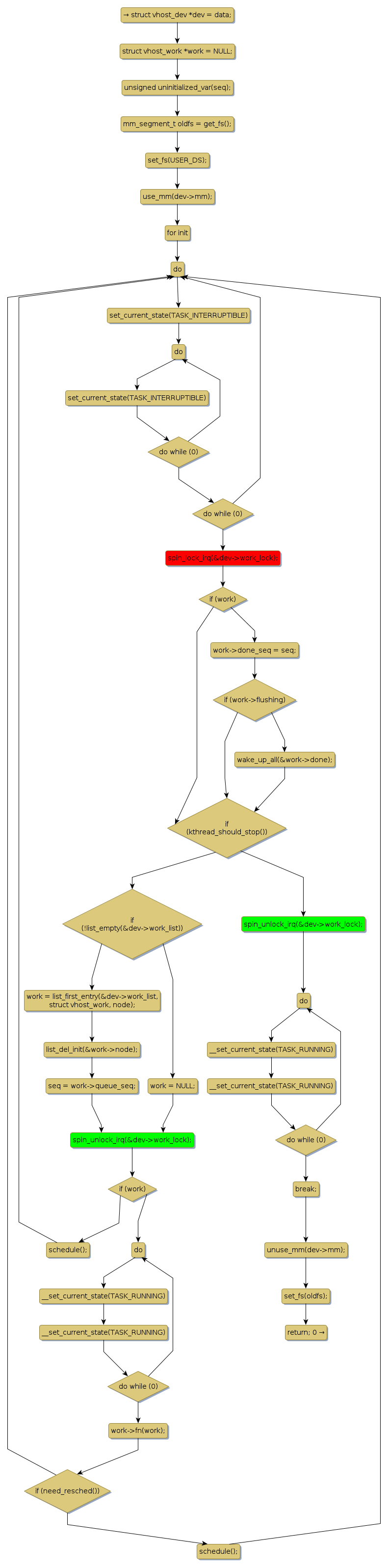
spin lock @ [5336+31+/linux-3.19-rc1/drivers/vhost/vhost.c]
Instance Signature: work_lock
|
The Matching Pair Graph:
|
|
Function Name
|
Control Flow Graph (CFG)
|
Events Flow Graph (EFG)
|
Source Correspondence
|
|
vhost_worker
|
|
|
[5051+12+/linux-3.19-rc1/drivers/vhost/vhost.c]
|